Hệ thống xử lý nước thải sinh hoạt công suất 60m3/ngày đêm được ADC Việt Nam thiết kế và thi công năm 2024. Hệ thống được ứng dụng công nghệ xử lý sinh học giúp cho quá trình xử lý có được hiệu quả cao nhất, vận hành đơn giản nhất mà chi phí đầu tư vừa phải.
- ==> Hệ thống xử lý nước thải sinh hoạt
- ==> Thiết bị làm mềm nước.
- ==> Thiết bị lọc nước máy.
- ==> Thiết bị lọc nước giếng khoan.
- ==> Thiết bị lọc nước sông
Thông số kỹ thuật hệ thống xử lý nước thải sinh hoạt công suất 60m3/ngày đêm.

- Diện tích lắp đặt thiết bị: 10.000 x 8.000 x 4000mm ( D x R x C ).
- Điện áp sử dụng: 380V/50HZ.
- Điện áp tiêu thụ: 7kw/h.
- Lưu lượng xử lý: 60m3/ngày đêm.
- Lưu lượng tối đa: 80m3/ngày đêm.
Hệ thống xử lý nước thải sinh hoạt công suất 60m3/ngày đêm bao gồm những thiết bị gì?
|
STT |
Tên sản phẩm |
Số lượng |
Công suất |
|
1 |
Máy thổi khí đặt cạn |
02 |
5,5KW |
|
2 |
Máy bơm bể gom |
02 |
400W |
|
3 |
Máy bơm chìm bể điều hòa |
02 |
400W |
|
4 |
Máy khuấy chìm bể thiếu khí |
02 |
750W |
|
5 |
Máy bơm bùn tuần hoàn |
02 |
250W |
|
6 |
Máy bơm hóa chất JCM1 |
01 |
30W |
|
7 |
Đồng hồ đo lưu lượng |
01 |
|
|
8 |
Máy khuấy hóa chất |
01 |
400W |
|
9 |
Tủ điện điều khiển |
01 |
|
Thiết bị xử lý nước thải sinh hoạt công suất 120m3/ngày đêm hoạt động như thế nào?
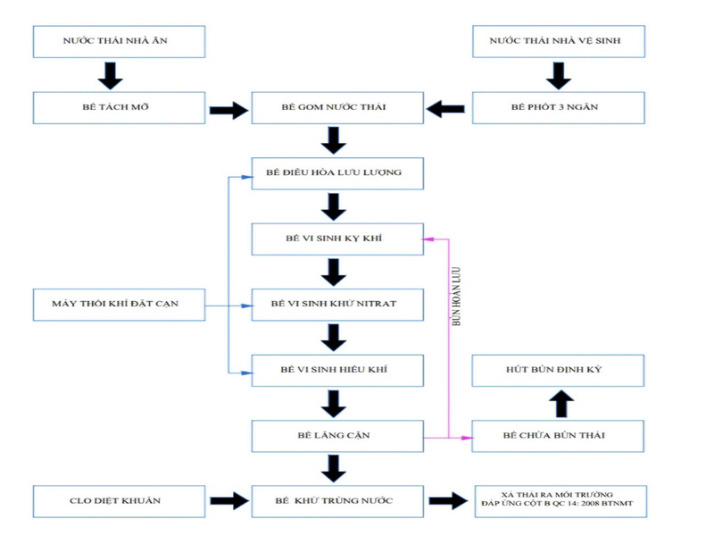
Nước thải khu vệ sinh được dẫn qua bể phốt ba ngăn sau đó được dẫn theo đường ống về hệ thống xử lý nước thải. Lượng nước từ nhà bếp được dẫn qua bể tách mở trước khi dẫn về hệ thống xử lý nước thải.
Dòng nước thải được dẫn qua bể tách cát ở bể này được thiết kế chuyên dụng giúp lắng các hạt cát có kích thước nhỏ xuống bể lắng, sau đó nước được dẫn qua song chắn rác thô giúp loại bỏ cac loại rác thải có kích thước lớn như túi nilon, các lá cây... có kích thước lớn. Nước thải sau khi đi qua song chắc rác thô sẽ được dẫn qua song chắc rác tinh giúp loại bỏ các loại rác thải nhỏ như tóc, rác thải nhỏ.... Nước thải sẽ đuọc tích trữ ở bể gom nước thải. Ở đây được lắp đặt máy bơm đặt chìm, máy bơm được điều khiển bởi tủ điện điều khiển, khi mực nước trong bể đầy sẽ kích hoạt máy bơm chìm hoạt động theo phao báo mức, khu mực nước cạn sẽ ngắt máy bơm không cho máy bơm chạy nữa giúp bảo vệ máy bơm chìm tránh hiện tượng chạy không tải. Nước thải được máy bơm chìm dẫn theo đường ống nhựa uPVC DN 42mm dẫn về bể điều hòa lưu lượng. Ở bể điều hòa lưu lượng được lắp đặt hệ thống phân tán khí cung cấp khí tươi giúp loại bỏ mùi hôi khó chịu trong nước thải. Ở bể điều hòa được lắp đặt đường ống thông về bể sự cố, khi lưu lượng nước quá nhiều dòng nước thải sẽ chảy về bể sự cố và lưu trữ ở đây. Khi hệ thống hoạt động bình thường sẽ được máy bơm chìm đưa ngược về bể điều hòa. Ở bể điều hòa được lắp đặt máy bơm chìm, máy bơm có chức năng hút nước từ bể điều hòa đưa lên bể điều tiết lưu lượng nước thải cấp vào bể sinh học thiếu khí. Nước thải từ bể điều tiết lưu lượng sẽ được dẫn xuống bể vi sinh thiếu khí, ở đây được bố trí máy khuấy trộn chìm, máy khuấy có chức năng khuấy trộn dòng nước thải hòa đều với bùn quay hồi, điều này tạo điều kiện cho vi sinh vật thiếu khí hoạt động. Nước thải sau khi đi qua bể vi sinh thiếu khí sẽ được dẫn sang bể vi sinh hiếu khí, ỏ đây được lắp đặt hệ thống đĩa phân tán khí tinh, ở đây được cung cấp các chủng vi sinh vật hiếu khí, dưới tác dụng của lượng khí cung cấp các vi sinh vật này sẽ sinh trưởng và phát triển, chuyển hóa các tạp chất ô nhiễm thành dạng khí và dạng có thể kết tủa.
Nước thải sau khi đi qua bể vi sinh hiếu khí sẽ được dẫn sang bể lắng cặn ở đây được cung cấp hóa chất PAC nhằm kết tủa các cặn bẩn lơ lửng có trong nước thải. Lượng bùn lắng dưới đáy bể sẽ được máy bơm bùn đưa về bể chứa bùn, lượng nước sạch sẽ được thu theo máng thu nước dẫn sang bể khử trùng. Ở bể khử trùng được cung cấp hóa chất giúp tiêu diệt các loại vi khuẩn gây bệnh trước khi được xả ra ngoài môi trường.
Mọi chi tiết xin liên hệ
Công Ty TNHH Công Nghệ Môi Trường ADC Việt Nam
Hitline: 033 337 5696
Website: Yeumoitruong.com.vn – Loccongnghiep.vn









